I/O-kort DS2P

SKU: DS2P I/O 1.4
Lagerstatus: 9 st
275 kr
Moms: 68,75 kr
st

Beskrivning

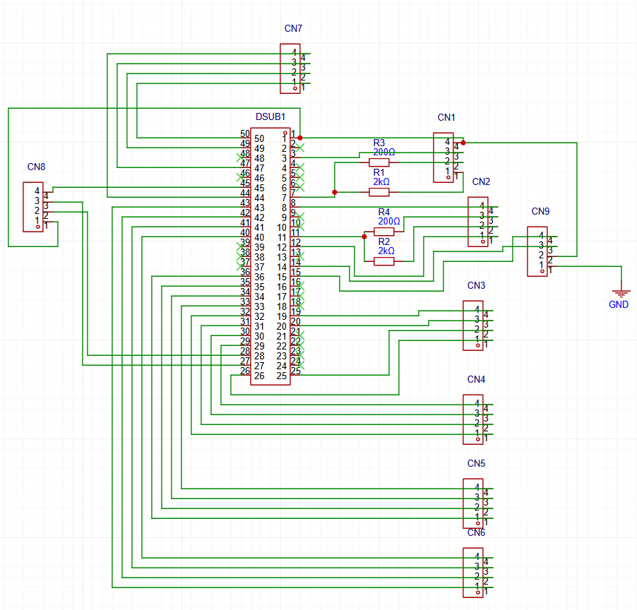
  • Monteras direkt på servodrivaren och förenklar inkopplingen enormt mycket!
  • Terminalerna är namngivna precis som i manualen för servodrivaren (se bild för exempel för inkoppling) förutom att vi har lagt till seriemotstånd så att du kan koppla in pulser för steg och riktning för 5v eller 24v utan externa motstånd.

  • I produkten ingår även:
  • 9st fjäderplintar (3.81-4P)
  • 2st skruvar (M2.5X16/D912-A2)
  • 2st färdigmonterade distanser (FIX-MAE-5TV)


Liknande produkter

Även köpta produkter